MENU
關於協會
關於協會
理監事
會員服務
會員服務
會員名單
最新消息
傑出生技產業獎
關於
獎項類別
申請作業
歷屆得獎名單
政府法規政策
生技徵才
徵才消息
生技360
聯絡我們
電子報訂閱
訂閱電子報
送出
English
政府法規政策
Policy
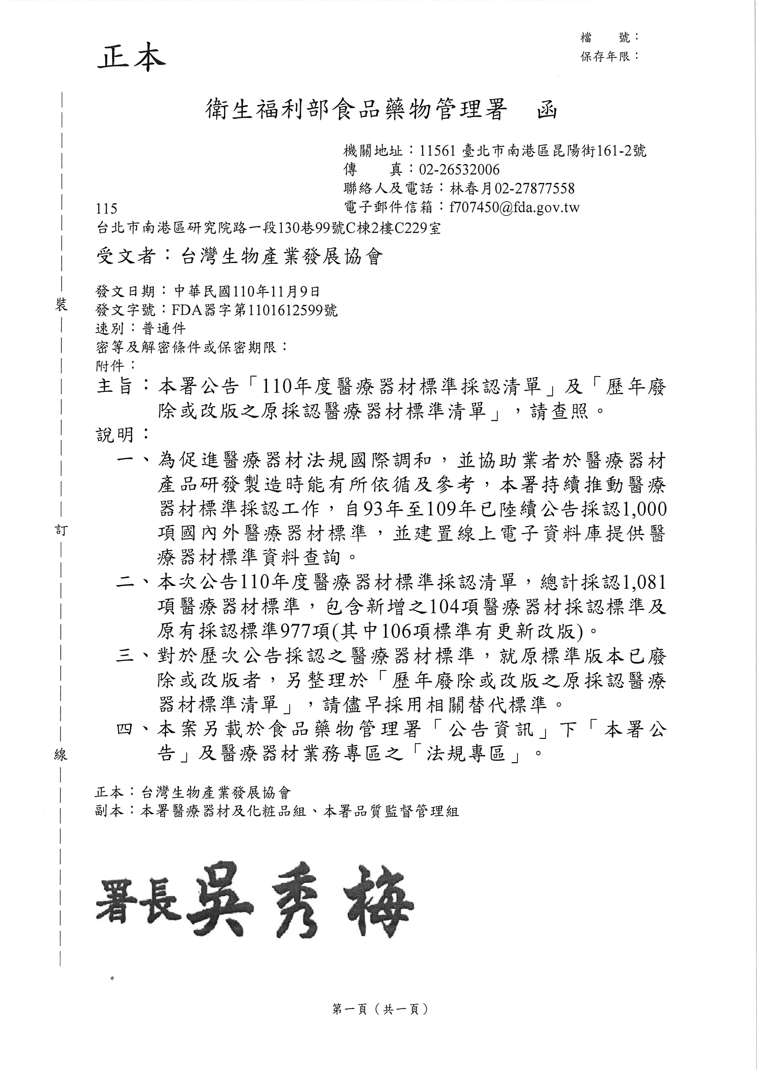
衛福部食藥屬公告「110年度醫療器材標準採認清單」及「歷年廢除或改版之原採認醫療器材標準清單」
公文如下:
回上一頁
首頁
關於協會
About
回上層
關於協會
理監事
會員服務
Member Service
回上層
會員服務
會員名單
最新消息
傑出生技產業獎
政府法規政策
生技徵才
Program
回上層
徵才消息
生技360
聯絡我們
電子報訂閱
English